首页
关于集团
集团简介
发展历程
集团文化
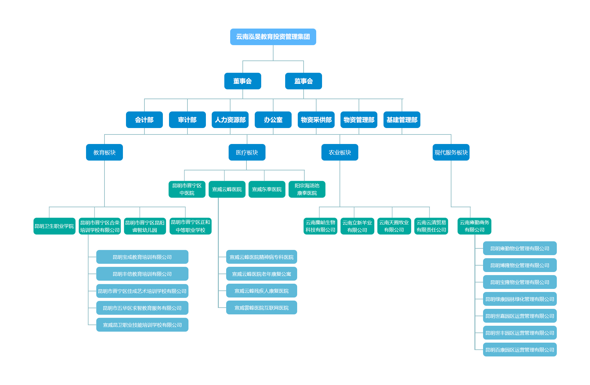
组织机构
集团荣誉
新闻中心
集团动态
通知公告
媒体新闻
行业动态
业务板块
教育板块
医疗板块
农业板块
现代服务
公司板块
党建工作
党建工作
党群活动
党员风采
人才引进
招聘公告
在线招聘
联系我们
组织机构
关于集团
组织机构
集团简介
发展历程
集团文化
组织机构
集团荣誉